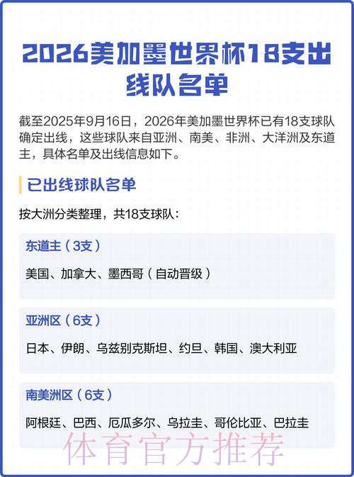
2026美加墨世界杯球队名单哪里看全网权威渠道与实用攻略
每到世界杯年,除了赛程和比分,球迷最关心的就是“谁进了最终名单”。到了2026美加墨世界杯,这种期待只会更强。新一届世界杯不仅扩军到48支球队,还在三个国家、十多个城市开踢,信息来源更多、更碎片化,很多人都会问一句 2026美加墨世界杯球队名单到底去哪看才最准最全。如果你不想被各种传闻、预测阵容带偏,更希望第一时间掌握各队23人或26人大名单以及后续的临时调整,那么,搞清楚权威渠道、更新时间节点、以及如何高效筛选信息,就非常重要。
核心思路官方为主媒体为辅数据平台做深度补充
围绕“2026美加墨世界杯球队名单哪里看”这个问题,最稳妥的原则其实只有一句 以官方渠道为基准以专业媒体和数据网站为补充。原因很简单,世界杯参赛名单不是普通转会新闻,而是高度程序化、时间点明确、且经足坛最高管理机构审核的正式信息。任何非官方账号的提前“爆料”,哪怕看起来再靠谱,都有改变甚至“翻车”的可能。在实际查找时,建议你优先锁定三个层级 国际足联官方各国足协官方权威体育媒体与数据平台,根据不同需求进行组合查询。
国际足联官方渠道如何精准查到完整名单
在所有信息源中,国际足联FIFA官网和官方应用程序是确认2026美加墨世界杯球队名单的首选。通常在各队提交正式名单后,FIFA会在官网的赛事专区集中发布所有参赛队的名单信息,并关联球员的照片、出生日期、号码、位置等基础档案。一般可以通过以下几个路径快速找到名单:
一是在赛事首页进入“Teams”或“Squads”等栏目,通过国家队列表点进具体球队页面,查看完整球员名单以及主教练信息;二是使用站内搜索功能输入国家队英文名或缩写,如“Argentina squad 2026”等,往往能跳转到专门的名单页面;三是下载或打开官方App,在世界杯专题中找到球队板块,那里会以手机端更友好的方式呈现名单,包括分位置统计、球员基础数据等。这一层信息的意义在于最终定稿具备最高权威性,尤其是在各国足协、媒体口径不一致时,以FIFA公布为最终参考标准最稳妥。
各国足协官网和官号关注临时调整与伤病替换
相比FIFA更重视整体呈现,各国足协官方往往在“时间敏感信息”上更加及时。举个典型的场景 某国球员在世界杯开赛前一周训练中重伤,根据规则允许在开赛前一定时间内以“伤病替换”方式调整最终名单。这类操作通常先由该国足协医疗和教练组内部确认,然后通过足协官网、官方社交账号第一时间对外公告,随后再由FIFA进行备案和更新。如果你特别关心某支球队的最新动态,比如 巴西是否更换门将阿根廷是否补招前锋,跟进该国足协官网和认证社交媒体账号(如带有认证标记的XInstagram等)就非常关键,往往能比综合新闻网站快半步。
权威体育媒体平台帮助你看懂名单背后的含义
单纯知道“谁在名单里”只是第一步,很多球迷更想知道的是 为什么是这23人或26人哪些人是黑马落选的又是谁。这时,国际权威体育媒体与地区主流媒体就变得很不可或缺。以欧美为例,像英媒的BBCSky Sports西班牙的Marca法国的L Equipe德国的Kicker,以及知名足球资讯网站等,都会在各队公布名单后推出详尽的解读文章,通常包括:

一是对首发框架的推演比如通过名单结构分析这支球队会更偏向三中卫还是四后卫;二是对冷门入选或知名球员落选的背景梳理如状态起伏、战术不兼容、伤病隐患等;三是通过历史对比查看本届名单与上届世界杯或洲际杯名单的变化,以判断一支球队到底是在重建还是在延续成熟班底。对于中文用户,国内头部平台如央视体育、腾讯体育、懂球帝等,也会在“2026美加墨世界杯球队名单”相关话题下集中整理新闻和评论,适合想快速获得中文解读和互动讨论的球迷。
专业数据网站用数字拆解每支球队的深度与风格
除了看名字、看评论,有不少球迷更偏爱用数据理解球队名单。这时,各类足球数据网站和应用就能发挥长处。像著名的统计与球员身价网站在世界杯期间都会为每支国家队建立专门的球队档案,将官方名单与历年的国家队出场记录、俱乐部数据、身价走势、受伤记录等关联展示。例如你可以通过球队页面看到:

一是这份名单的平均年龄与世界其他球队相比偏年轻还是偏老成;二是球员来自哪些联赛和俱乐部英超、西甲、沙特联的比例如何,这往往体现教练对不同联赛强度和风格的偏好;三是每一个位置的冗余程度后腰是否过多,边后卫是否偏少,门将是否有足够经验。借助这些数据,你不只是知道“名字”,而是能从更宏观的维度理解这支队伍的构成逻辑,例如某队是否在为2030做长期布局,或者是否在押注一批新星。
实际案例从关注一支热门球队名单的完整路径说起
以一个假想的球迷案例来说明“2026美加墨世界杯球队名单哪里看”这一问题的完整解决过程。假设你是一个长期关注欧洲豪门的球迷,而你在意的是某传统强队的最新名单。你可以按这样的步骤操作:

首先在FIFA官方赛事页面中找到这支球队的球队档案,确认已备案的最终世界杯阵容列表,先确保掌握的是“最后版本”,而不是半年前的预测名单;然后前往该国足协官网或者其官方社交媒体,查看最近是否发布过伤病公告或名单调整通知,如有,则对照FIFA名单,看是否已经同步更新;接着打开一家权威体育媒体的深度分析文章,了解主教练选择这些人的战术考量,看看媒体口中的“意外之喜”和“最大遗憾”是谁;如果你对数据感兴趣,再登陆数据网站,用名单中的每名球员点击延展,看他们最近一个赛季的出场时间、进球助攻、防守数据等。这一整套流程下来你不仅知道最终名单是什么还明白了这份名单意味着什么,也能在和朋友讨论时有更坚实的依据,而不是只盯着“名气大小”做判断。
搜索策略与关键词组合提升信息获取效率

在网络信息极度丰富的今天,光知道“去哪里看”还不够,如何高效准确地搜索同样重要。围绕“2026美加墨世界杯球队名单哪里看”这一问题,建议在搜索引擎中灵活组合使用以下关键词:
一是用“2026世界杯 球队名单 国家名”或“2026 World Cup squad 国名”这样的组合锁定具体球队信息;二是在后面加上“官方”“官宣”“官方名单”等字样,提高搜索结果中权威来源出现的概率;三是如果想看中文解读,可以加入“解析”“阵容分析”“23人大名单”等关键词;四是善用时间筛选功能,在名单集中公布时段,将搜索结果限定在最近一周或一个月,过滤掉旧预测和过时新闻。通过这种关键词和时间范围的精细组合,你能更快避开各类自媒体猜测和陈年旧文,把注意力聚焦在真正有参考价值的内容上。
警惕非官方爆料谨慎看待预测与“内部消息”
围绕世界杯球队名单,每届大赛都有大量所谓“内部消息”和“提前泄露阵容”的传言。在社交媒体上,这类内容往往以“独家”“提前得到”的姿态出现,非常吸引眼球。但从信息可信度角度出发,这些都不能替代官方名单。更重要的是,教练组在最后几周的决定可能因为状态、战术对手、伤病情况随时变化,一份一个月前的“极有可能名单”到了最后一刻也可能大幅调整。可以把这类预测内容当作话题和娱乐,但在真正记录或研究“2026美加墨世界杯球队名单”时,一定要用FIFA和各国足协发布的最终名单作为准绳,以免在讨论时出现“记错人”“记错号码”的尴尬情况。
从看名单到用名单球迷可以做的延展玩法
当你通过上述渠道准确掌握了各队2026美加墨世界杯球队名单后,还可以做很多延展玩法来提升观赛乐趣。比如围绕某组对手的名单,自己动手排出心中的首发阵容与替补配置,和媒体预测做对比,观察教练最终到底选用哪种组合;也可以根据名单中的俱乐部背景,预测哪些联赛的球员会在本届世界杯大放异彩,如英超、五大联赛、甚至美职联和沙特联的球员表现;如果你偏爱青训话题,则可以整理出各队名单中的“00后”甚至“05后”,看看哪些球队更敢于启用年轻人。当你真正会用名单信息时“球队名单哪里看”就不再只是一个查询问题而是构建个人观赛体系的起点,让你在2026美加墨世界杯这个全球盛宴中,看得更深、聊得更透、玩得更尽兴。
需求表单